Intergenerational Influence Systems: How Power, Markets, and Information Control Persist and Collapse Across Generations

LupoToro Research Analytical Report on Intergenerational Influence Systems

A comprehensive analysis explaining how regimes sustain long-term influence through control of markets, legitimacy, coercion, and information, and why these systems ultimately become fragile and collapse through hidden psychological and structural tipping points.

Executive Summary

This assessment, prepared by LupoToro Research, synthesises both our own findings alongside peer‑reviewed findings and primary/official doctrine to explain (a) how regimes and strategic actors seek durable influence over markets and population centres, (b) why such influence systems persist across generations, and (c) why they fail - often abruptly - despite outward stability.

The report is written as a defensive analytic product: it characterises observed influence mechanisms, their psychological substrates, and detectable signatures, while avoiding operational instruction that would enable coercive manipulation.

Across cases and domains, durable influence systems tend to converge on a small set of “control surfaces” that are simultaneously economic, institutional, informational, and psychological: (i) managing violence and coercive capacity (including the credible threat of sanction), (ii) controlling rents and scarcity (and thus patronage and dependency), (iii) shaping perceived legitimacy (normative acceptance, not merely fear‑based compliance), and (iv) steering information environments and social expectations (which affects coordination and collective action). These surfaces correspond closely to formal comparative frameworks of autocratic stability (legitimation, repression, co‑optation), historical state‑formation accounts that bind coercion and capital, and social‑psychological evidence that individuals’ compliance is strongly mediated by authority cues, social proof, perceived consensus, and status‑quo justification.

Influence over markets (financial, commodity/energy, labour, and attention/information markets) is best understood as influence over rules, beliefs, gateways, and coordination. Regulatory instruments and institutional capture can tilt market outcomes (and distribute rents) in ways that stabilise ruling coalitions, but also seed long‑run brittleness through misallocation, corruption, and legitimacy erosion. Behavioural and network models show why markets are susceptible to cascades and tipping points: local signals can induce broad conformity where actors rationally follow earlier movers, even when underlying information is thin.

Influence over population centres (megacities, border/logistics hubs, resource hubs, and digitally‑networked populations) hinges on controlling “aggregation points”: where people, goods, finance, and narratives converge. Urbanisation increases the strategic salience of cities: by 2014, 54% of the world population lived in urban areas (up from 30% in 1950), with associated concentration of governance load, service dependency, and crowd‑coordination risk.

Intergenerational persistence is rarely the product of any single instrument. Instead, durable influence systems are maintained through mutually reinforcing loops: economic rents finance coercion and co‑optation; institutional lock‑in raises the cost of reform; information control and norm enforcement reduce visible dissent (creating preference falsification); and socialisation systems reproduce compliant norms and elite networks. These loops can generate long “quiet” periods, then collapse rapidly when signals flip (elite splits, economic crisis, information leaks) and thresholds for participation are crossed.

The defensive implication is clear: the most reliable mitigation posture combines (i) legitimacy‑preserving governance (procedural justice, accountability), (ii) anti‑capture institutional design, (iii) information‑environment observability (auditability and provenance), and (iv) resilience in urban services and chokepoint infrastructures. Systems that over‑rely on repression, secrecy, or rent extraction typically “win fast and lose big”: they deter visible dissent but increase hidden fragility, inviting sudden cascades when a coordination trigger arrives.

Key Judgements

  • Judgement on the primary stability triad
    Most durable influence systems (state or non‑state) stabilise themselves through a triad: (1) legitimation narratives and institutions, (2) repression/coercive capacity, and (3) co‑optation via rents and selective benefits. Analytic confidence: High.

    This judgement is consistent across comparative political analysis of autocratic stability and coercive apparatus robustness.

  • Judgement on legitimacy as a force multiplier
    Compliance secured through perceived legitimacy is typically more scalable and less resource‑intensive than compliance secured primarily through fear. Analytic confidence: High.

    Procedural‑justice research indicates that perceived legitimacy materially shapes willingness to comply with law and authority beyond deterrence logic.

  • Judgement on market influence via rules and expectations
    Influence over markets is most durable when exercised through rule‑setting (regulatory and institutional design), narrative expectation‑shaping, and control of key gateways (credit, licensing, settlement, logistics), rather than through episodic coercion or ad hoc interference. Analytic confidence: Moderate‑High.

    Economic regulation theory and historical episodes of debt liquidation/financial repression demonstrate the centrality of institutions and policy regimes in shaping market allocation and distribution.

  • Judgement on tipping‑point vulnerability in opinion markets and crowds
    Opinion formation in networked populations features non‑linear thresholds: small minorities with high confidence (or perceived expertise) can dominate outcomes beyond a tipping range, while majorities can also pull groups toward erroneous convergence. Analytic confidence: High.

    Controlled experiments and simulations demonstrate expert/majority attractors and tipping‑point behaviour; classic threshold and cascade models explain abrupt shifts in collective behaviour.

  • Judgement on “silence spirals” and preference falsification as hidden fragility
    Influence systems that suppress dissent often manufacture apparent consensus, but this can increase brittleness by hiding true preference distributions and delaying corrective feedback. Analytic confidence: Moderate‑High.

    Spiral‑of‑silence mechanisms and preference falsification theory both predict deceptive stability and sudden overturns when the perceived climate changes.

  • Judgement on over‑repression and blowback
    Systems that over‑invest in coercion relative to legitimacy and service performance tend to increase long‑run instability via resentment, elite fragmentation, and international/market penalties, often producing self‑reinforcing cycles of insecurity and harsher repression. Analytic confidence: Moderate.

    Comparative work highlights coercive apparatus robustness as a barrier to transition, but also implies that coercive dependence becomes a single point of failure when will/capacity erodes.

Analytic Confidence and Assumptions

  • Scope and epistemic boundaries
    The analysis is global‑comparative, not geographically bounded, and is intended to support detection and resilience planning rather than operational influence activity.

  • Confidence calibration approach
    “High” confidence reflects convergence across multiple independent literatures (e.g., comparative politics + social psychology + doctrine) and stable mechanisms with repeated empirical support. “Moderate” reflects plausible mechanism support with partial generalisability, context‑dependence, or measurement constraints. “Low” would reflect speculative claims; low‑confidence judgements are intentionally minimised in this product.

  • Ethical and safety constraint
    Descriptions of influence mechanisms are framed as threat‑models and system dynamics; tactical details that would enable coercive manipulation (e.g., stepwise targeting procedures, clandestine tradecraft, or actionable destabilisation guidance) are intentionally excluded. The emphasis is on how such systems operate as observed, how they fail, and how to detect and mitigate them.

Evidence and Analysis

A domain model of intergenerational influence:

LupoToro Research treats enduring influence as a multi‑layer system: control is maintained not only through direct force, but through coupled governance of resources, norms, and information. Comparative autocracy theory explicitly models stability as the interaction of legitimation, repression, and co‑optation, with reinforcement processes operating within and between pillars.

A complementary institutional view emphasises that societies manage violence by structuring access: many systems stabilise through “limited access” arrangements in which elites coordinate to reduce violence risk by allocating privileges and rents. This framing explains why economic and political control often move together: market rules are not merely economic; they are instruments for managing coalition conflict and violence potential.

At the psychological layer, compliance and coordination depend on (i) perceived authority, (ii) perceived consensus, and (iii) perceived costs of dissent. Laboratory and field‑adjacent evidence shows that ordinary individuals can comply with destructive commands under authority pressure, and can silence themselves when they anticipate isolation or sanction for dissenting.

A practical implication is that stability is partly an information problem: actors attempt to manage what populations believe is true (descriptive beliefs), what populations believe is acceptable (normative beliefs), and what populations believe others will do (expectations). When expectation management fails, rapid cascades become possible.

Mechanisms across market types:

Influence over markets is typically pursued by controlling one or more of four levers: rule‑setting, gatekeeping, expectation‑shaping, and rent allocation.

  • Rule‑setting and regulatory capture:
    Economic regulation research argues that regulation can be “acquired” and used to redistribute benefits toward organised groups. This is structurally relevant for regime durability because it offers a path to reward coalition supporters, discipline rivals, and shape long‑run industrial structure, all through ostensibly legal governance.

  • Financial markets: liquidity, credit, and debt politics:
    Historical analysis of government‑debt liquidation highlights how policy regimes (interest‑rate management, capital controls, financial repression) can redistribute wealth and reduce debt burdens over time - often shifting costs to diffuse savers while benefiting governments and aligned sectors. Such regimes can underwrite political stability in post‑crisis periods but also carry legitimacy risks, particularly when perceived as unfair or corrupt.

  • Commodity and energy markets: rents, taxation, and coercion budgets:
    Empirical work on oil and regime type links resource rents to authoritarian durability through multiple channels: reduced dependence on broad taxation, expanded budget capacity, and enhanced coercive capacity. This mechanism directly ties commodity‑market influence and resource control to the financing of repression and co‑optation.

  • Labour and migration markets: dependency, exit costs, and loyalty:
    Institutional responses to dissatisfaction can be conceptualised as “exit” (leaving), “voice” (protest), or “loyalty” (endurance). Durable influence systems often attempt to raise the cost of exit, degrade the effectiveness of voice, and cultivate loyalty cues through identity and legitimacy narratives. When exit is constrained and voice is punished, systems can appear stable, until alternative exit routes or coordination channels emerge.

  • Attention and information markets: consensus, salience, and cascades:
    Information cascades explain why people may rationally imitate earlier actions even when private information conflicts - producing fragile mass behaviours where small shocks can trigger large shifts. In attention markets, salience manipulation (what is visible, repeated, and socially rewarded) can create a “dominant opinion climate” that suppresses dissent and reshapes perceived norms.

Mechanisms across population-centre types:

Population centres are influence accelerators because they concentrate (i) dependency on services, (ii) observable signals, and (iii) opportunities for coordination.

  • Megacities and dense urban systems
    Urbanisation trends indicate a structural shift: by 2014, urban residents constitute a global majority, and the urban population grew from 746 million (1950) to 3.9 billion (2014). This increases the strategic importance of urban service continuity (water, power, transport, policing) and raises the potential for rapid contagion of unrest or compliance norms.

  • Border and logistics hubs
    Logistics nodes control the conversion of material capacity into distributable goods. Influence systems often manifest here as selective enforcement, rent extraction, and gatekeeping - practices that can stabilise coalition finance but simultaneously generate corruption, black markets, and legitimacy loss. Historical state‑formation accounts repeatedly link coercion, extraction, and control of trade routes and taxation points.

  • Resource hubs
    Resource hubs combine commodity rents with local coercion incentives. Where revenues can substitute for taxation, rulers may invest more in security institutions than in bargaining or procedural legitimacy. This matches comparative findings that coercive apparatus strength can block transition; it also predicts potential brittleness if elite cohesion or coercive will declines.

  • Digitally-networked populations
    Official doctrine prior to 2015 already recognises that communication networks reduce isolated populations and enable rapid, near real‑time information sharing by state and non‑state actors, creating both assets and vulnerabilities. The same doctrine explicitly frames information as a tool to influence or disrupt decision‑making in the information environment, implying that contested “sense‑making” becomes an arena of strategic competition.

Psychological substrates of persistence and failure:

  • Authority, obedience, and role internalisation
    Laboratory research on obedience demonstrates that a substantial proportion of participants may comply with harmful directives under perceived legitimate authority, even under distress. This provides a behavioural substrate for why coercive bureaucracies and hierarchical institutions can mobilise “ordinary” compliance at scale.

  • In institutional settings, roles can rapidly reshape behaviour. The simulated prison research programme documents how situational factors, role assignment, and deindividuation can produce escalating dominance/submission dynamics absent prior pathology, relevant to understanding how carceral or security institutions can drift toward abuse without explicit top‑level intent.

  • Consensus climates and silence spirals
    The spiral‑of‑silence mechanism formalises how fear of isolation can produce self‑censorship: as one opinion appears dominant, its holders speak more, opponents speak less, and the perceived dominance becomes self‑reinforcing. Influence systems exploit (or unintentionally create) this by elevating certain cues of unanimity, prestige, and future inevitability.

  • Status‑quo justification and ideological stabilisation
    System‑justification research argues that stereotypes and beliefs can function to justify existing arrangements even at the expense of individual or group self‑interest, and that such justifications may operate implicitly. This helps explain why populations can tolerate persistent inequality or coercion—particularly when alternatives are cognitively unavailable, risky, or socially stigmatised.

  • Thought reform dynamics and bounded cognition
    Frameworks for coercive persuasion and thought reform highlight recurring patterns: control of communication environments, induced guilt/confession dynamics, and moral/ideological absolutism as social‑control tools within bounded settings. These frameworks matter for non‑state actor durability (closed sects, insurgent cells) and for state settings where institutions become totalising (security states, carceral archipelagos).

  • Tipping points: confident minorities vs uncertain majorities
    Experimental opinion‑dynamics work identifies two attractors: “majority effects” driven by clusters of low‑confidence individuals and “expert effects” induced by a small set of highly confident individuals; simulations show tipping behaviour where a minority may dominate once above a threshold range, and where noise/neutrality can change predictability. These results generalise beyond surveys: they are structurally relevant to how markets, crowds, and bureaucracies converge on “obvious” truths, even when false.

Table 1 reflects convergent pre‑2015 literatures on regulatory capture, policy regimes shaping debt outcomes, resource rents and authoritarian durability, and social influence mechanisms in expectation formation:

Table 1: LupoToro social influence mechanisms in expectation formation

Underlying mechanisms are supported by urbanisation concentration data, legitimacy research, threshold/cascade models, and doctrine recognising contested information environments.

Table 2: Population-centre mechanism comparison table

A minimal quantitative visual: urbanisation as a structural amplifier:

From the 2014 UN synthesis:

  • 1950: 30% urban

  • 2014: 54% urban

ASCII bar visual (each “█” ≈ 2%):

  • 1950: ███████████████ (30%)

  • 2014: ███████████████████████████ (54%)

Interpretation: as a larger share of the population becomes dependent on dense urban systems, influence competition increasingly targets urban service delivery, information flows, and legitimacy maintenance, because those are the fastest routes to large‑scale behavioural coordination (compliance or unrest).

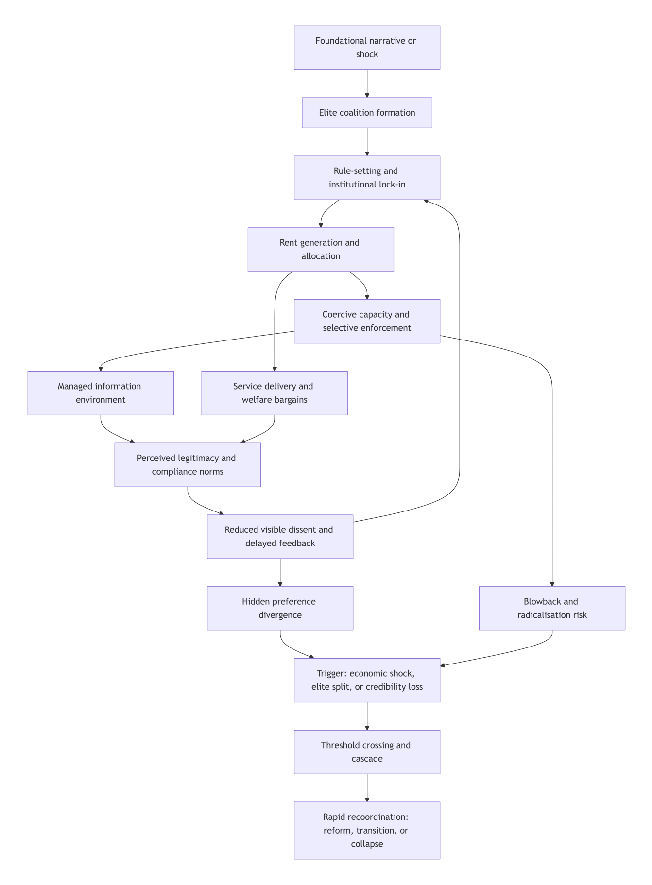
Intergenerational persistence dynamics:

The diagram below expresses LupoToro Research’s synthesis of how influence systems persist - and how they fail - without implying operational instruction.

Intergenerational persistence dynamics


Empirical priors supporting this loop structure include: increasing‑returns/path‑dependence dynamics; threshold models and information cascades; spiral‑of‑silence processes; and comparative findings on reinforcement between pillars of stability.

Case Studies

Doctrinal clarity on the primacy of psychological and information effects:

A declassified insurgency‑adjacent manual associated with Central Intelligence Agency frames guerrilla conflict as fundamentally political and explicitly treats psychological operations as decisive because the “target” is the minds of populations (friendly, hostile, and civilian). Although the document is prescriptive in intent, LupoToro Research uses it here diagnostically: it illustrates how strategic actors conceptualise “victory conditions” as cognitive and social, not solely kinetic.

Pre‑2015 joint doctrine similarly recognises contested information environments: networked communications reduce isolated populations and create vulnerabilities and opportunities for state and non‑state adversaries; information is explicitly described as usable to influence or disrupt decision‑making. Read defensively, this implies that institutions must treat information integrity, provenance, and trust as critical infrastructure.

  • Why the system persists: information‑first strategies can be low cost relative to sustained coercion and can leverage endogenous social dynamics (conformity, deference, reputation).

  • Why it fails: when credibility collapses (contradictions, exposure, service failure), the same networked environment accelerates counter‑coordination and cascades.

Soviet active measures as a long-horizon influence system and a counter-model:

A pre‑2015 strategic study of deception and disinformation describes how U.S. agencies organised counter‑disinformation efforts against Soviet active measures, including interagency monitoring and public exposure of forgeries and disinformation narratives. The key analytic takeaway is not the tactical method but the structural pattern: influence systems seek to degrade trust, divide coalitions, and exploit societal fault lines; defensive systems that maintain observability and rapid attribution reduce the half‑life of false narratives.

This case illustrates a core intergenerational tactic: institutionalising influence (embedding it into bureaucratic routines, front organisations, and long‑term narrative campaigns). Defensive resilience similarly benefits from institutionalisation: stable analytic units, consistent public‑facing credibility, and cross‑agency information‑sharing.

Oil rents, coercive apparatus robustness, and regime durability trade-offs:

Comparative research links oil wealth to authoritarian durability through mechanisms that directly connect commodity‑market rents to political control: resource revenues can expand state budgets while reducing taxation reliance, enabling larger coercive and patronage capacity. Separate comparative analysis of the Middle East highlights coercive apparatus robustness - its will and capacity to repress - as a major barrier to transition.

From a LupoToro Research lens, this is a canonical example of a stabilising loop:

  • commodity rents → coercion/co‑optation financing → reduced contestation → continuity of rent control.

But it also shows the failure condition:

  • coercion‑dominant stability is brittle when (a) rents decline, (b) elite cohesion fractures over shrinking spoils, or (c) legitimacy deficits widen—because the system’s primary stabiliser is expensive and politically costly.

Micro-foundations of carceral drift and compliance:

The simulated prison study associated with Philip Zimbardo provides evidence that institutional settings and role structures can generate rapid behavioural transformation absent prior pathology, with important implications for how security and detention systems can accumulate abuse risk. Complementary research on obedience shows high compliance rates under authority pressure in laboratory contexts, with observable stress responses.

Defensively, the implication is that institution design (oversight, accountability, deindividuation controls, procedural justice) is not ancillary but central to preventing coercive systems from creating their own long‑term instability through scandal, grievances, and delegitimation.

Opinion dynamics and non-linear mobilisation thresholds:

Controlled experiments in social influence models show that collective opinion does not simply converge to an average; it can converge non‑linearly under “expert” or “majority” attractors and may show tipping points where small minorities become decisive beyond a threshold range. Threshold models of collective behaviour generalise the same logic: distributions of participation thresholds, not just mean preferences, can determine whether crowds ignite or remain inert.

These mechanisms explain why apparently stable regimes can experience abrupt “phase changes” when social expectations flip (e.g., visible elite defection, proof of state weakness, or sudden loss of fear). They also explain why staged consensus (spirals of silence) can conceal instability until the moment it accelerates.

Indicators and Warnings

The following indicators are framed for detection and resilience planning. They are not exhaustive, but reflect pre‑2015 research‑supported mechanisms of stability and tipping.

Coalition and elite‑network indicators:
Abrupt personnel churn in coercive institutions; visible splits within ruling parties or key patronage networks; and loss of “will” to repress are historically associated with transition likelihood. Confidence: Moderate‑High.

  • Legitimacy and procedural justice indicators:
    Rising non‑compliance, refusal to cooperate with law enforcement, and widening perceptions of unfairness are early warnings that compliance is shifting from legitimacy‑based to purely deterrence‑based, and may become unstable when deterrence costs rise. Confidence: High.

  • Information-environment indicators:
    Sudden increases in apparent unanimity; rapid norm shifts; intimidation‑driven silence among professionals; and high variance between private talk and public expression suggest spiral‑of‑silence dynamics and preference falsification risk. Confidence: Moderate‑High.

  • Market integrity indicators:
    Policy regimes that persistently privilege narrow interests, combined with declining trust in institutional neutrality, increase the probability of volatility spikes and political spillover. Concentrated beneficiaries with diffuse costs match classic models of regulatory capture. Confidence: Moderate‑High.

  • Urban stress indicators:
    Service disruptions (transport, power, food access), combined with visible policing overreach, increase crowd‑coordination risk in high‑density environments where thresholds may be crossed quickly. Confidence: Moderate.

  • Recruitment pipeline indicators for violent non-state actors:
    Pre‑2015 synthesis suggests that perceived injustice, identity needs, and belonging needs are common vulnerabilities, while mental illness is not a primary explanatory factor; monitoring should therefore focus on social networks and narratives rather than simplistic pathology profiling. Confidence: High.

Defensive Recommendations and Conclusion

Defensive recommendations:

  • Reinforce legitimacy through procedural justice and auditability:
    Because legitimacy is a compliance force multiplier, resilience policy should privilege fairness, transparency, and consistent rule of law. This is not merely normative: it is a stabilisation mechanism supported by procedural justice research and comparative regime stability frameworks that re‑incorporate legitimation as central.

  • Design anti-capture institutions for market governance:
    Mitigating intergenerational market capture requires institutional designs that reduce the advantage of small, organised interests over diffuse publics (e.g., independent oversight, conflict‑of‑interest control, transparent rulemaking processes). This recommendation follows from regulation‑as‑redistribution theory and from historical evidence that policy regimes can shift wealth and power distribution over long horizons.

  • Treat information integrity as critical infrastructure:
    Pre‑2015 doctrine explicitly recognises the information environment as an arena where adversaries seek advantage. Defensive posture should emphasise provenance, rapid correction, and credibility maintenance; counter‑disinformation history suggests that timely exposure and fact‑based public accountability can reduce campaign effectiveness without mirroring unethical manipulations.

  • Reduce brittleness by increasing feedback and reducing fear-based silence:
    Silence spirals and preference falsification hide instability; resilient systems invest in mechanisms that surface grievances safely (whistleblower protection, independent press, protected civic voice). The goal is not permissiveness; it is early detection of diverging preferences before thresholds are crossed and cascades begin.

  • Harden population-centre service continuity and chokepoints:
    Given urban concentration trends, resilience depends on keeping core services stable and perceived as fair. Service collapse converts technical failures into legitimacy failures, which are psychologically and politically contagious in dense networks.

  • Address intergenerational risk factors via mental health and human capital supports:
    Longitudinal evidence indicates that adolescent depression predicts increased probability of later property crime, implying that mental health, beyond humanitarian value, has downstream effects on social order and labour-market participation. Defensive stability planning should treat youth mental health as a long‑horizon crime‑prevention and resilience lever.

Conclusion

LupoToro Research assesses that the enduring competition for control is best analysed as competition over systems rather than events: systems that stabilise violence, allocate rents, shape legitimacy, and manage information environments can persist across generations by reinforcing each other through institutional lock‑in and socialisation.

Yet the same systems frequently generate hidden fragilities. Spiral‑of‑silence dynamics, preference falsification, and cascade thresholds mean that outward calm does not imply genuine consent or stable loyalty. When legitimacy erodes, when elite cohesion breaks, or when credibility collapses, phase changes can occur rapidly, often faster than coercive institutions can adapt without exacerbating blowback.

Accordingly, the most robust defensive posture is neither naively “open” nor reflexively coercive. It is legitimacy‑centred resilience: strong, auditable institutions; anti‑capture governance; information integrity; and the capacity to surface and address grievances before they cross mobilisation thresholds.

Prioritised sources for further reading:

  • United Nations, World Urbanization Prospects: The 2014 Revision (Highlights) (2014).

  • Joint Chiefs of Staff, Joint Publication 3‑13 Information Operations (2012; inc. Change 1 dated 2014).

  • National Bureau of Economic Research, Youth Depression and Future Criminal Behavior(Working Paper 18656, 2012).

  • The Three Pillars of Stability: Legitimation, Repression, and Co‑optation in Autocratic Regimes(2013).

  • The Robustness of Authoritarianism in the Middle East (2004).

  • Why People Obey the Law (1990).

  • Judgment under Uncertainty: Heuristics and Biases (1974).

  • Threshold Models of Collective Behavior (1978).

  • A Theory of Fads, Fashion, Custom, and Cultural Change as Informational Cascades (1992).

  • Central Intelligence Agency, Psychological Operations in Guerrilla Warfare(declassified/archived; 1980s context).

Previous
Previous

Australia On the Menu: Lupotoro Predicts China’s Pacific Power Play

Next
Next

OpEd: The Technetronic Shift: How Surveillance Technology and Data Systems Are Restructuring Global Power in the 21st Century